致“亚太生物医药知识产权创新峰会2023”主办方的声明
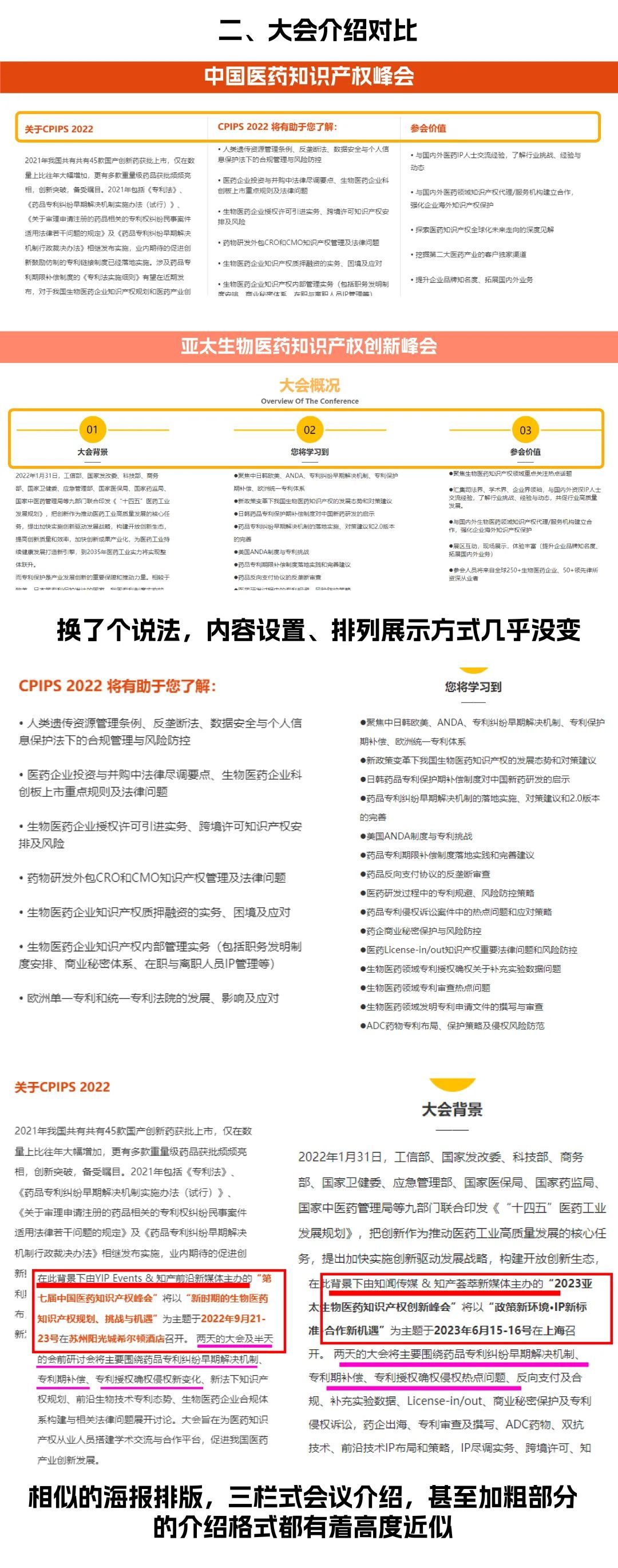
附1:宣传资料对比
附2:官方网站截图
第七届中国医药知识产权峰会(左) 与 亚太生物医药知识产权创新峰会官网(右)部分截图
最后登录时间:2023.4.7
欢迎大家自行对比,判断宣传文案、排版格式等是否近似。
第七届中国医药知识产权峰会官网:http://www.pharmaip.cn/
亚太生物医药知识产权创新峰会官网:https://www.zwcmm.com/col.jsp?id=112
八年以来,知产前沿坚持用专业严谨的态度、精益求精的理念打造每一场知识产权主题峰会,保障每一位参会嘉宾的优质体验,嘉宾邀请、海报制作、议程敲定、中期宣传、社群推广...会议策划的全过程凝结了主办方团队共同努力,再次呼吁同行业知识产权活动主办方,尊重他人劳动成果,共同维护知识产权生态,从我做起。对于搭便车、不正当竞争、抄袭现象和行为,我们旗帜鲜明的反对和抵制!
编辑:Sharon


