屈文静 | 网络销售所涉著作权侵权两题
一、侵害信息网络传播权的认定
二、合法来源抗辩的适用
(一)根据合法来源抗辩的立法理由,并未排除信息网络传播行为的适用
(二)根据“复制品的发行者”等规定内容,合法来源抗辩仅适用于侵害发行权之情形
(三)适用合法来源抗辩时,无需考量“公共利益”
随着互联网行业的发展,网络销售已成为最重要的销售方式之一。销售商在互联网上销售商品,时常会因其涉嫌侵害他人著作权而被起诉。在这些案件中,权利人主张销售商销售侵权商品的行为侵害了其享有的发行权,销售商在店铺中展示侵权商品同时展示了其作品,侵害了其享有的信息网络传播权。
在确定侵权及赔偿责任时,可能存在的两个争议问题是,销售商展示侵权商品的行为是否侵害信息网络传播权?销售商展示侵权商品的行为,是否适用合法来源抗辩?司法实践中,法院对两个问题的认定非常混乱。两个问题涉及著作权专有权利的界定以及著作权侵权的归责原则等诸多内容。
一、侵害信息网络传播权的认定
司法实践中,对于店铺中展示侵权商品是否侵害信息网络传播权,法院存在不同意见。一种意见认为,构成信息网络传播权的侵害[1];另一种意见则认为,这种行为不构成信息网络传播权的侵害[2]。在这些案件中,法院均阐述了是否侵害信息网络传播权的理由,不同的理由导致了不同的裁判结论。
在探讨这个问题之前,首先要确定的基本事实是,销售商如何在其店铺上展示了其所销售的商品?
以“罗小黑”动漫形象侵权案件为例,动漫形象主要通过两种方式被利用,一种是从平面到立体的利用,如将该动漫形象制作成玩具、抱枕、耳机盒等等,如下图示例一;另一种是从平面到平面的使用,这种使用主要是指在商品上印制动漫形象,如动漫形象印制在手机壳、衣服、书包等商品之上,如下图示例二。
根据示例的展示方式,销售商在网络店铺展示抱枕、手机壳等商品同时均再现了“罗小黑”动漫形象,销售商已通过网络向公众提供了“罗小黑”美术作品。《著作权法》规定的著作权包括复制权、发行权、展览权、信息网络传播权等多项专有权利。信息网络传播权,系以有线或者无线方式向公众提供,使公众可以在其选定的时间和地点获得作品的权利。信息网络传播行为,是将作品置于网络中,使公众能够在个人选定的时间和地点以下载、浏览或者其他方式获得作品的行为。显然,销售商的展示行为符合信息网络传播行为的定义,该行为构成对信息网络传播权的侵害。
当然,对于发行权与信息网络传播权控制的范围,会有不同意见。有意见认为,发行权以转让作品复制件所有权为核心特征,但《著作权法》并未限定复制件为有形载体,发行行为与信息网络传播行为应以行为人的主观意图来区分,网络传播行为没有转让作品复制件的意思表示,而网络发行行为有转让作品复制件的意思表示[3]。然而,这种理解并不符合《著作权法》规定以及权利分类[4]。
根据作品的使用方式不同,著作权可分为“以有形方式使用作品”和“以无形方式使用作品”两类,发行权属于以有形方式使用作品的权利[5]。而且,按此种理解,所有付费甚至免费获取电子作品复制件的行为,均可理解为存在有偿或无偿转让的意思表示,这样认定则会架空信息网络传播权。
另外,如果这类行为由发行权控制,则可适用发行权用尽原则,购买者可以以同样方式再次传播作品。在目前《著作权法》的权利体系下,发行权并不控制作品的无形传播,网络传播行为与发行行为并不相容,网络环境中的相应行为应由信息网络传播权等权利控制。
在这些案件中,法院并未明确述及发行权与信息网络传播权的边界,法院未予认定侵害信息网络传播权的主要理由:
(1)展示的是商品,而非作品本身;
(2)展示的目的是销售商品,网络中向公众提供或传播涉案作品,属于合理使用。
然而,不可否认的是,销售商在展示商品的同时亦展示了作品,销售商使公众可以在其选定的时间和地点获取作品。而且,虽然销售商最终目的是为了销售,但销售商在互联网上展示商品,不排除其存在展示作品的意图,很多商品的卖点即在于商品所体现的作品,且销售商展示作品不仅有利于该商品的销售,还为店铺带来流量,销售商展示作品的目的可能远非出售该商品。
存在不同意见的主要分歧在于,行为人侵害某项专有权利的界定标准是什么?行为人的身份或主观意图是否为界定标准?
就销售商而言,其可能存在多式多样的销售方式,包括通过电视广告、互联网广告、商场主题活动等方式推广商品,其最终目的可能是销售商品,且从整体上可以理解为一个销售行为。
然而,著作权分解成各项专有权利,是因为著作权法没有赋予权利人对作品一切利用行为的独占支配权,而是从什么形态的利用行为应被禁止的政策性判断出发,将部分利用行为规定成为专有权利约束的内容[6]。
因此,每项专有权利均控制相应行为,专有权利与具体行为对应。确定某个行为侵害了何种专有权利,核心在于行为人存在哪些具体行为。销售商在网络店铺中再现作品,是否构成信息网络传播权的侵害,关键在于这种行为是否落入了信息网络传播权的控制范围,而不能简单地以行为人的最终目的来评价。
二、合法来源抗辩的适用
在上述类似案件中,网络销售商是否适用合法来源抗辩?知识产权侵权案件中,“合法来源”是销售商免除赔偿责任的重要抗辩事由。合法来源抗辩,一般指销售商销售不知道是侵权的商品,如能够证明该商品具有合法来源,则销售商不承担赔偿责任。
合法来源抗辩需审查销售商是否具有主观上的故意或过失,客观上是否提供了侵权商品具有合法来源的证据。《专利法》与《商标法》均明确了合法来源抗辩的相关规定。在侵害著作权案件中,合法来源抗辩亦是法院审理的核心问题之一[7]。
著作权法领域的合法来源抗辩的法律依据如下:
根据上述规定内容,网络销售商能否适用合法来源抗辩,关键在于其是否为“复制品的发行者”。在一些案件中,网络销售商提出的合法来源抗辩未得到法院的支持[8]。总结这些案件的裁判逻辑,网络销售商存在信息网络传播行为,合法来源抗辩不再有适用空间。
(一)根据合法来源抗辩的立法理由,并未排除信息网络传播行为的适用
《著作权法》于1990年制定,经2001年、2010年及2020年三次修订。
在2001年修订时,《著作权法》增加了“复制品的出版者、制作者不能证明其出版、制作有合法授权的,复制品的发行者或者视听作品、计算机软件、录音录像制品的复制品的出租者不能证明其发行、出租的复制品有合法来源的,应当承担法律责任”。该内容是关于过错推定而承担法律责任的规定,是为了充分有效地保护著作权人的权益,参照《与贸易有关的知识产权协议》第四十五条,明确了举证责任[9]。这一规定在《最高人民法院关于审理著作权民事纠纷案件适用法律若干问题的解释》【法释[2002]31号】第十九条得到重申。
《著作权法》在2020年修订时,在原条文的基础上增加了一款:“在诉讼程序中,被诉侵权人主张其不承担侵权责任的,应当提供证据证明已经取得权利人的许可,或者具有本法规定的不经权利人许可而可以使用的情形。”增加该款,立法理由未发生变化[10]。对于有关合法来源抗辩的立法理由,可以从如下四个方面分析:
1. 经过2020年修订,结合《著作权法》第五十九条等相关规定,行为人的行为落入了著作权控制的范围,如不存在合法授权、合法来源、合理使用、法定许可之情形,该行为人应承担法律责任。其中,合法授权、合理使用、法定许可不是侵权行为,合法来源则无需承担赔偿责任。合法授权、合法来源、合理使用、法定许可之情形均需行为人举证。《著作权法》第五十九条最直接的作用在于,对侵害著作权案件的举证责任进一步明确[11]。
2. 《与贸易有关的知识产权协议》第三部分为“知识产权执法”,在该部分“民事和行政程序及救济”规定了“损害赔偿”条款,即《与贸易有关的知识产权协议》第四十五条。
该条款是有关知识产权侵权损害赔偿的规定,该规定内容并未区分具体的主体、行为或权利。因此,根据《与贸易有关的知识产权协议》第四十五条,无法进一步界定“复制品发行者”的范围。
3. 《与贸易有关的知识产权协议》第四十五条可解读出知识产权侵权的归责原则。关于侵害著作权的归责原则[12],理论上有无过错责任与过错责任等学理争议[13]。
《民法典》作为民事法律的基本法,确定了以过错责任为中心的归责体系。合法来源抗辩是有关过错推定的规定。无论何种归则原则,相同行为承担的责任是相同的。
对于落入不同权利控制范围的行为,主观过错的要求是否存在不同?答案是肯定的。《著作权法》第五十九条明确区分了制作者和发行者的相应责任。侵权商品的生产商侵害了权利人的复制权,其无法适用合法来源抗辩。
著作财产权可分成复制权与传播权两大类,复制权包括复制、演绎类权利,传播权包括发行权、表演权、展览权、信息网络传播权等等[14]。有意见认为,著作权侵权行为同样可分为两类,一类是形成侵权作品型著作权侵权:复制侵权、改编侵权、汇编侵权;一类是传播他人提供侵权作品型著作财产权侵权,包括发行权、出租权、表演权、信息网络传播权等等。对于形成侵权作品型的著作权侵权主观过错是非常明显的,而对于传播型者侵权者承担损害赔偿责任,则需证明过错的存在[15]。按此种侵权行为的分类,发行行为与信息网络传播行为的主观过错并无本质差异,故无法排除信息网络传播行为适用合法来源抗辩。
4. 很多意见认为,合法来源抗辩的理论基础在于保护善意第三人[16]。“善意第三人”是物权法概念,与之相关的概念为“善意取得”。善意取得,指无权处分人将不动产或动产转让给受让人,如受让人受让该不动产或动产是善意的,且以合理的价格转让,转让的不动产或动产已按法律规定完成了登记或交付,则受让人取得其受让财产的物权。善意取得制度的形成受罗马法与日耳曼法的双重影响,其构建的旨趣在于赋予善意第三人取得所有权的效果,进而维护交易安全[17]。
物权法上的善意第三人涉及无权处分,涉及对抗效力,善意第三人最终可取得权利,交易安全得以维护。然而,在评价互联网销售行为是否侵害著作权时,并不存在这样的“第三人”,也不存在相应的交易安全,所谓善意与否实指网络销售商是否存在侵权故意。因此,合法来源抗辩与善意第三人相去甚远。
如果合法来源抗辩与善意第三人、交易安全有关,信息网络传播过程亦会存在这样的善意第三人及交易安全,故从此角度而言,无法排除信息网络传播行为适用合法来源抗辩。
(二)根据“复制品的发行者”等规定内容,合法来源抗辩仅适用于侵害发行权之情形
通过合法来源抗辩的立法理由,不能排除信息网络传播行为的适用。在很多案件中,法院在认定行为人侵害了信息网络传播权的同时,仍采信了行为人合法来源抗辩的主张[18]。但根据“复制品的发行者”等规定内容,信息网络传播行为仍无法适用合法来源抗辩。
1. 《著作权法》及相关司法解释未对“复制品的发行者”或“发行者”进行界定。
“发行”一词在《著作权法》共出现十二次[19],根据这十二次“发行”所使用的语境及文义解释、体系解释的原则,发行与发行权的含义一致,“发行者”与“发行权”的“发行”含义一致,“复制品”与“复制件”同义,发行者是以出售或赠与的方式向公众提供作品原件或复制件的主体,且该复制件仅指有形载体的复制件,“复制品的发行者”指存在复制品发行行为的行为人。
2. 《著作权法》第五十九条的一层意思是,复制和发行往往为同一主体,但有时也分开,发行同样要经过许可,如果复制品的发行者不能证明合法来源,法律推定其主观上有过错[20]。《著作权法》第六十三条、第四十四条等条款多次使用复制、发行等用语,复制、发行、通过信息网络传播等用语分别对应复制权、发行权和信息网络传播权等权利,“发行者”对应发行权。
(三)适用合法来源抗辩时,无需考量“公共利益
在一些案件中,法院适用合法来源抗辩时,提及了“公共利益”、“需要在公众对于文化产品的需求与保护创作者的激励之间达成平衡”等内容。的确,任何创作均源自社会,著作权法作具有明显的公共政策属性,应充分考量社会公共利益。
但《著作权法》已规定合理使用、法定许可、保护期限等制度对著作权进行限制,已平衡了个人权利与公共利益之间的关系。而且,合法来源抗辩制度与公共利益并无直接关系。因此,正常情况下,法院在适用合法来源抗辩时,已无需考量所谓的“公共利益”。
面对在案证据已经符合合法来源抗辩的主要要件时,裁判者不想因为“复制品的发行者”的限制而受阻碍,裁判者苦苦寻找了著作权法的公共属性等理由。经过梳理《与贸易有关的知识产权协议》、归责原则等合法来源抗辩的制度基础,无法找到相应依据。反而,结合“复制品的发行者”等规定内容及法律解释原则,合法来源抗辩仅适用于侵害发行权之情形。
本文所涉网络销售商侵害信息网络传播权的认定及合法来源抗辩的适用,直接影响权利人的权利边界。我们应结合《著作权法》的规定、著作权法及法律解释的基本原理来确定相关结论。
法律可以解为公众对法院裁决的一种预测,当预测得出法院会如何裁决时,理性的公众会按预测结果调整自己的行为[21]。法的安定性,要求法律不能朝令夕改,法院的裁判意见亦不能混乱不一。互联网销售所涉著作权侵权纠纷数量非常之多,虽然大部分案件的诉讼标的不大,但涉及权利人以及被诉行为人的范围甚广。这些问题需我们认真对待,相关理论需予以厘清,司法裁判意见应予以统一。
注释:
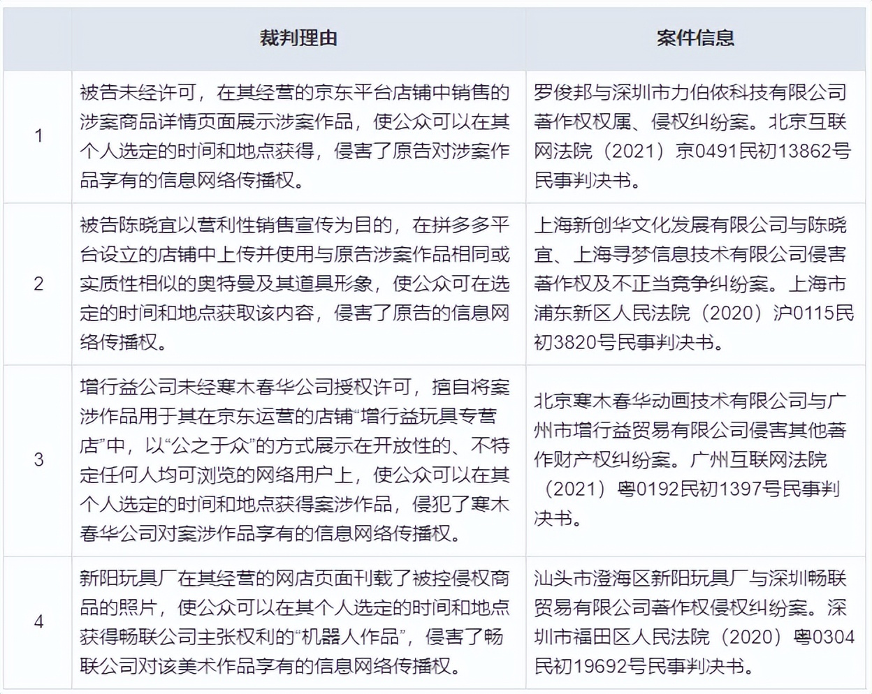
【1】部分案件的裁判理由与案件信息:
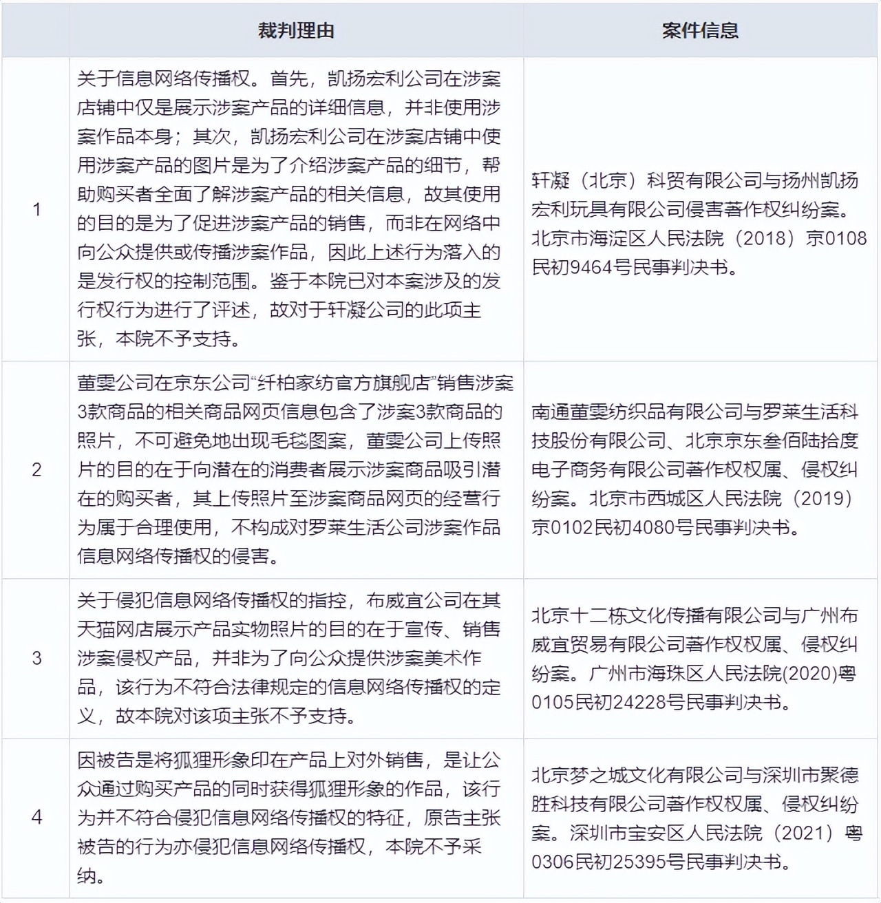
【2】部分案件的裁判理由与案件信息:
【3】何怀文:《网络环境下的发行权》,《浙江大学学报(人文社会科学版)》,2013年第5期。
【4】王迁:《网络环境中的著作权保护研究》,法律出版社2011年版,第81页。
【5】韦之:《著作权法原理》,北京大学出版社1998年版,第64-68页。
【6】中山信弘:《多媒体与著作权》,张玉瑞译,专利文献出版社1997年版,第21页。
【7】合法来源抗辩,已被很多法院列为著作权案件审理要素。
【8】部分案件的裁判理由与案件信息:
【9】胡康生:《中华人民共和国著作权法释义》,法律出版社2002年版,第211页。
【10】黄薇、王雷鸣:《中华人民共和国著作权法导读与释义》,中国民主法制出版社2021年版,第282-283页。
【11】黄薇、王雷鸣:《中华人民共和国著作权法导读与释义》,中国民主法制出版社2021年版,第284页;陈锦川:《著作权审判:原理解读与实务指导》,法律出版社2014年版,第313页。
【12】郑成思:《WTO知识产权协议逐条讲解》,中国方正出版社2001年版,第159页;汤宗舜:《知识产权的国际保护》,人民法院出版社1999年版,第222页;蒋志培:《TRIPS肯定的知识产权侵权赔偿的归责原则和赔偿原则》,《法律适用》,2000年第10期;吴汉东:《试论知识产权的“物上请求权”与侵权赔偿请求权-兼论<知识产权协议>第45条规定之实质精神》,《法商研究》,2001年第5期。
【13】郑成思:《版权法》(上册),中国人民大学2009年版,第252页;王迁:《著作权法》,中国人民大学出版社2015年版,第406页;李扬:《著作权法基本原理》,知识产权出版社2019年版,第328页;冯晓青、胡梦云:《知识产权侵权归责原则研究—兼与无过错责任论者商榷》,《河北法学》,2006年第11期;朱丹:《过错认定及其著作权侵权赔偿责任》,《人民司法》,2013年第7期。
【14】关于著作财产权的类型化,可见陈绍玲:《中国著作权体系化的构建方法》,《法律方法》,2015年第2期;王文敏:《著作财产权的类型化及其运用》,《法律方法》,2017年第1期。
【15】何怀文:《中国著作权法:判例综述与规范解释》,北京大学出版社2016年版,第635页、649页。
【16】如李双利、魏大海:《合法来源条款立法文本新探》,《中华商标》,2011年第5期;王芳:《浅析著作权侵权纠纷中销售者“合法来源”抗辩的适用问题-三个不同判决所引发的思考》,《中国版权》,2013年第2期;高翡:《著作权法中的合法来源》,《人民司法》,2013年第8期;丁文严:《论知识产权侵权诉讼中合法来源抗辩的构成要件》,《知识产权》,2017年第12期;闫文军、李金潇:《著作权法中合法来源抗辩规则的适用》,《科技与法律》,2021年第4期。
【17】谢在全:《民法物权论(上册)》,中国政法大学出版社2011年版,第271页。
【18】部分案件的裁判理由与案件信息:
【19】十二次分别出现在第九条(发行权的定义,“发行权,即以出售或者赠与方式向公众提供作品的原件或者复制件的权利”)、第二十四条(合理使用,两次出现“出版发行”)、第三十九条(表演者享有的权利,“许可他人复制、发行、出租录有其表演的录音录像制品,并获得报酬”)、第四十四条(录音录像制作者享有的权利两次:“享有许可他人复制、发行、出租、通过信息网络向公众传播并获得报酬的权利”、“被许可人复制、发行、通过信息网络向公众传播录音录像制品,应当同时取得著作权人、表演者许可,并支付报酬”)、第五十三条(侵权行为三次,“未经著作权人许可,复制、发行、表演、放映、广播、汇编、通过信息网络向公众传播其作品的”、“未经表演者许可,复制、发行录有其表演的录音录像制品,或者通过信息网络向公众传播其表演的”、“未经录音录像制作者许可,复制、发行、通过信息网络向公众传播其制作的录音录像制品的”)、第五十九条(合法来源两次,“复制品的发行者或者视听作品、计算机软件、录音录像制品的复制品的出租者不能证明其发行、出租的复制品有合法来源的”)、第六十三条(本法第二条所称的出版,指作品的复制、发行)。
【20】黄薇、王雷鸣:《中华人民共和国著作权法导读与释义》,中国民主法制出版社2021年版,第283页。
【21】刘星:《法律是什么-二十世纪英美法理学批判阅读》,中国法制出版社2019年版,第83页。
作者:屈文静
编辑:Sharon


