张校铨 | 对征求意见稿的十条浅见——聚焦《商标法修订草案》
一、关于“滥用商标权”
二、关于不得注册与他人在先权益冲突的商标
三、关于禁止使用地名
四、关于驰名商标的保护
五、关于无效宣告相对理由中的“五年限制”
六、关于注册商标被无效前涉及的侵权行为责任
七、关于新增的撤销注册商标的事由
八、关于虚假说明商标使用情况
九、关于组合注册商标引人混淆的法律责任
十、关于本法的施行时间
为落实《知识产权强国建设纲要 (2021-2035)》要求的“根据实际及时修改《商标法》”,国家知识产权局于2023年1月13日发布《中华人民共和国商标法修订草案(征求意见稿)》(简称“征求意见稿”)。根据国家知识产权局发布的“说明”以及征求意见稿的内容,可以体会到此次修订工作在规制“囤积商标”“不当抢注”“恶意维权”等方面的决心。
相关阅读:对照表|商标法征求意见稿
征求意见稿将《商标法》的条文数量从73条扩充至101条,称得上是我国1982年颁布《商标法》以来的最大规模调整。本文结合商标实务经验和法理逻辑,按照条文顺序,粗浅地提出十条完善意见,以期得到读者共鸣或批评。
一、关于“滥用商标权”
建议:
删除第二款。
理由:
第一,关于“商标权人滥用商标权(知识产权)损害国家利益、社会公共利益”,如果主要针对的是“排除、限制竞争的行为”,那么应当通过《反垄断法》第六十八条进行规制,否则将造成规范适用的混乱。
第二,关于损害“他人合法权益”,如果拟规制的主要是“恶意维权”行为,则必要性存疑,因为“恶意维权”已经由诚实信用条款处理【相关阅读:行权方式违反诚信原则,浙江高院认定被诉定牌加工行为不侵权】。
第三,“滥用商标权”的标准过于模糊,解释空间过大,反而可能引发更多争讼。2020年时,《著作权法》修正案草案一审稿提出设置“滥用著作权”的行政责任,反对的声浪盖过了支持者,后来相应规则在二审稿中被删除。如今,商标法征求意见稿很可能要走著作权法修改的“老路”。
二、关于不得注册与他人在先权益冲突的商标
建议:
在第一款最后增加但书“取得权利人或权益人许可且不损害公共利益的除外”。
理由:
实践中,品牌方可能会以协议明示或默许的方式,允许其关联企业或经销商将其著作权、企业名称甚至近似标识注册为商标。另一方面,我国法院也逐渐顺应市场发展,附条件地认可商标共存协议的效力。
因此,立法应当在不损害公共利益的情况下,尊重品牌方对其私权的处置方式。征求意见稿第十四条第一款可以考虑为上述例外留出空间,对实践中长期处于模糊状态的问题予以明确。
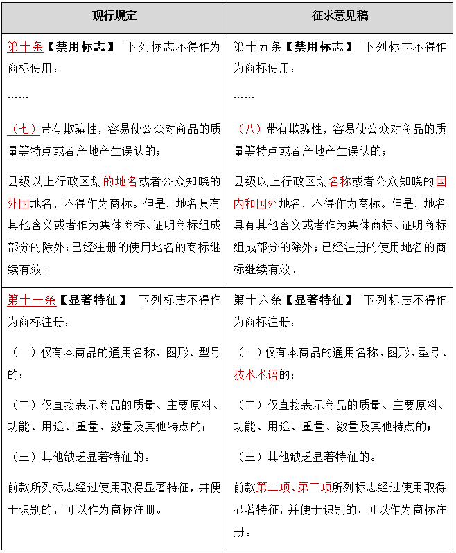
三、关于禁止使用地名
建议:
删除第十五条第二款;在第十六条第一款第(二)项中增加“地理来源”,即改为“仅直接表示商品的质量、主要原料、功能、用途、重量、数量、地理来源及其他特点的”。
理由:
第一,不法者使用地名作为商标,使公众误认为地名系其产地的,可以根据第十五条(八)“欺骗性”条款禁止使用。
第二,如果使用地名作为商标不具有欺骗性,则问题的本质在于“地名是否具有显著性”,该款规定“地名具有其他含义的除外”就是这个道理,我们可以使用具备显著性的地名。因此,不妨在第十六条中规定“仅直接标识商品地理来源的标志不得注册”,但没有必要禁止使用这样的地名。
此外,地名作为集体商标、证明商标组成部分,即作为地理标志的部分,当然不能被禁用。
因此,第十五条第二款几乎没有存在的意义,建议删去。
四、关于驰名商标的保护
建议:
将整条修改为——
使用、申请注册的商标,是复制、摹仿或者翻译他人驰名商标,造成下列后果的,不予注册:
(一) 容易导致混淆;
(二) 减弱驰名商标显著特性;
(三) 贬损驰名商标市场声誉;
(四) 不正当利用驰名商标市场声誉。
理由:
首先,根据“驰名商标保护案件司法解释”第九条,现行《商标法》所称“误导公众”就是指征求意见稿第三款所述“减弱驰名商标的显著性、贬损驰名商标的市场声誉,或者不正当利用驰名商标的市场声誉”,即“淡化”“丑化”“联想”或“搭便车”(并称“非混淆损害”)。第三款新增的非混淆损害,可以和第二款“误导公众”的概念进行合并。
其次,第一款关于“同类”“未注册”的内容和第二款关于“跨类”的内容可能是多余的、因为这些表述传达的意思是:反对“未注册驰名商标同类的混淆”与“注册、未注册驰名商标跨类的非混淆损害”,分别回避了“注册驰名商标同类的混淆”和“注册、未注册驰名商标同类的非混淆损害”。然而,这种回避是不必要的,理由是:
第一,前者(“注册驰名商标同类的混淆”)不会涉及本条规则,因为征求意见稿第十条明确驰名商标“按需确认”,注册驰名商标同类混淆的损害已经在《商标法》第八章得到解决,没有确认驰名商标的必要;第二,后者(“注册、未注册驰名商标同类的非混淆损害”)可以从“举重以明轻”的解释方法得到——连跨类驰名商标都可以对抗非混淆损害,同类驰名商标如何不能呢?
再者,该条三款均规范“使用、申请注册的商标” 与“复制、摹仿或者翻译他人驰名商标”之间的法律关系,可以对本条三款“合并同类项”,使得表述更加清晰。
至于第三款中,用“广大公众所熟知”修饰“驰名商标”似乎没有必要。一方面,征求意见稿第十条第三款规定“驰名商标的保护范围和强度与其知名度相适应”,没有必要开辟“广大公众所熟知的驰名商标”这样容易引起困惑的新概念。另一方面,目前征求意见稿对“驰名商标”和“广大公众所熟知的驰名商标”都提供对抗非混淆损害的保护,从文义上看,其区别仅在于:前者限于“跨类”情形,而后者包括“同类”和“跨类”——如前文所述,这样的区别本质上并不存在,可以被“举重以明轻”打通。建议删除“广大公众所熟知”。
所以,“使用、申请注册的商标” 与“复制、摹仿或者翻译他人驰名商标”被合并,“同类”“未注册”以及“跨类”的区别表述被删除,就只剩下列明四项损害形式,得到如建议所示的清晰明了的条文内容。
最后,该条款处在征求意见稿第二章“商标注册的条件”中,法律后果应该只保留“不予注册”,而“禁止使用”移至第八章“注册商标专用权的保护”为宜,在停止侵害的法律责任处注明“驰名商标参照适用”即可。
五、关于无效宣告相对理由中的“五年限制”
建议:
将该条最后一句“对恶意注册的,驰名商标所有人不受五年的时间限制”改为新设的一款——
以下情形不受第一款所述五年的时间限制:
(一) 违反本法第二十三条规定,损害他人著作权、肖像权等在先权利的;
(二) 在先商标所有人有证据证明申请人在申请时应当知晓其在先商标的。
理由:
受TRIPS协议第16条影响,我国商标法在相对理由无效宣告中采用“五年限制”规则——被注册商标已注册满五年,权利人不得以在先权利为由请求宣告无效,除非权利人能够证明被注册商标申请时其商标已经驰名。因此,那些难以举证驰名的权利人只好通过著作权等其他法律请求停止使用被注册商标,如“蜡笔小新案”“老夫子案”,都是披着著作权纠纷外衣的商标法律问题。
即使是通过定期监控来及时提出异议或无效宣告的企业也会面临这一难题,因为监控难以应对非文字商标抢注,比如把美术作品注册为图形商标。此类问题成为实务中高发的维权痛点,成为不法者“恶意抢注”的动因之一。
为进一步规制 “恶意抢注”,建议为“五年限制”设置两个例外:
第一,坚决保护著作权、肖像权等在先私权,允许这些情形不受“五年限制”规则约束,这样的设置既能体现立法尊重私权的价值取向,又可减少权利人“绕远”造成的司法资源浪费。否则,著作权人、肖像权人仍可以通过其他法律请求商标权人停止侵权,届时再提起“撤三”,从而达到和无效宣告基本相同的目的,这样的“五年限制”缺乏必要性。
第二,降低在先商标权人的举证责任,将举证聚焦于抢注人的“恶意”,比如证明申请人在申请前与在先商标权人有商业往来。因为按照目前的要求,为应对“隐匿的抢注”,在先商标权人要付出超出抢注者多倍的精力来收集古早的知名度证据,这将形成“劣币驱逐良币”的恶性竞争趋势,不利于落实申请注册商标的诚实信用原则。
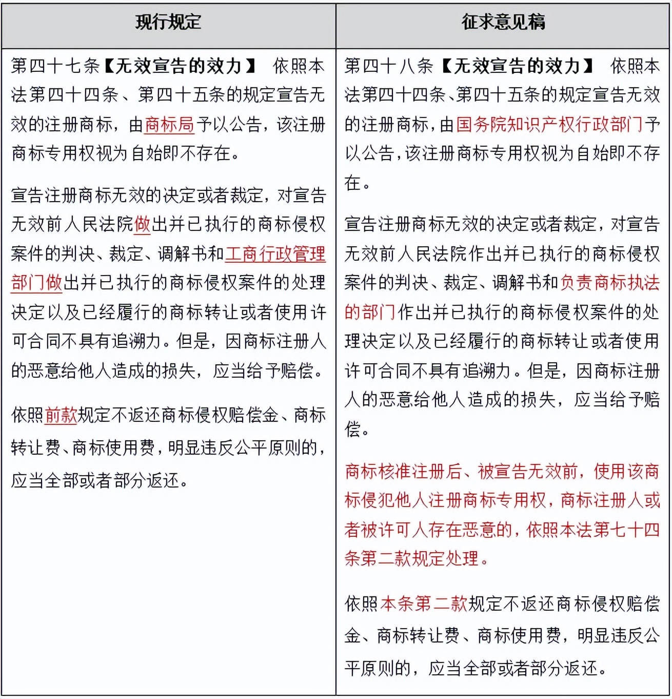
六、关于注册商标被无效前涉及的侵权行为责任
建议:
删除第三款“商标注册人或者被许可人存在恶意的”和“依照本法第七十四条第二款规定处理”中的“第二款”。
理由:
从法理角度分析,该条第一款明确商标无效宣告的效力“自始不存在”。所以,对于注册商标被宣告前注册人或被许可人实施的行为,法律应当从不存在该注册商标的视角作出评价,而不能厚此薄彼地设置“恶意”要件,从而加重在先商标权人的举证责任。
从利益平衡角度分析,虽然商标注册人基于行政信赖使用被核准注册的商标看似情有可原,但是,商标注册人本可以、本应当在申请商标时认真检索在先商标,聘请专业商标代理机构,尽量避免申请近似商标,商标注册人应当为这份淡薄的合规意识付出一定代价。相反,在先商标权人无法左右侵权人的行为,或者需要投入更多成本来制止侵权人的行为。在这种情况下设置“恶意”要件,将造成双方利益的失衡。
最后,第三款转引“本法第七十四条第二款”,仅对应商标纠纷的行政救济,可能成为在先商标权人主张损害赔偿的法律障碍,应当转引“第七十四条”。
七、关于新增的撤销注册商标的事由
建议:
删除第(三)项,对其他条款作适应性调整。
理由:
首先明确,撤销注册商标规则针对的是恶劣的商标使用行为,不针对商标标志本身,如现行法撤销“退化商标”(消极维权)和“三年未使用商标”(浪费公共资源),而商标标志本身存在问题,可以通过异议、无效宣告程序解决。
所以,第(三)项意指不当使用商标的外部行为,例如围绕商标作虚假宣传从而误导公众,当这种行为被纠正时,注册商标本身并不会使人误认,否则该商标本身就是第十五条第(八)项禁止使用的欺骗性标志。
令人困惑的是,有必要对类似虚假宣传这种外部行为,施以撤销商标如此严重的“行政处罚”吗?个人认为,撤销第(四)项、第(五)项行为中的注册商标还算符合过罚相当,但第(三)项行为若未及“严重损害公共利益”的程度,处以警告、罚款就足够了。
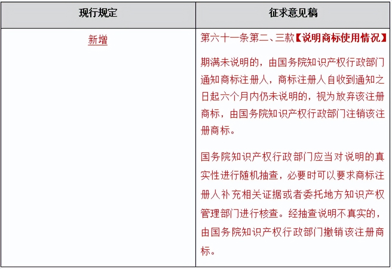
八、关于虚假说明商标使用情况
建议:
第三款最后一句增加“给予警告或者五万元以下罚款”。
理由:
说明商标使用情况制度是征求意见稿的一大特点,虽然使用情况材料的详细程度和实际可操作性还有待讨论,但该制度无疑将极大程度地规制不使用商标的恶意囤积行为。为保障制度运行,该条第二款设置不说明使用情况的后果——注销商标,第三款设置虚假说明的后果——撤销商标。
可是,对抢注者而言商标的注销和撤销几乎没有区别,目前的制度设计反倒逼迫抢注者作虚假说明——不作说明会失去商标,不如作虚假说明,被抽查发现至多也是失去商标,情况不会变得更糟糕。因此,建议给虚假说明设置更加严厉的行政处罚,以防说明商标使用情况制度收效甚微,成为合规者的负担。
九、关于组合注册商标引人混淆的法律责任
建议:
将第二款修改为“商标注册人自行改变或组合多件注册商标,侵犯他人注册商标专用权的,依照本法第七十四条、第八十五条第一款规定处理”。
理由:
第一,第二款“商标注册人违反前款规定”的表述可以完善,其超范围地概括了“改变注册人名义、地址或者其他注册事项”的情形。商标注册人仅仅改变注册人名义、地址等,却不改变标样,应该是很难侵犯他人注册商标专用权的。
第二,实践中,改变注册商标作为“商标一般违法行为”,包括局部改动或变换相对位置,影响商标行政管理,行为人应承担行政责任。而在民事侵权方面,除改变注册商标外,按照特定方式组合多个注册商标引人混淆的情况也较多见,有明确、强调的独立价值。
此外,第二款转引“本法第七十四条第二款”,仅对应行政救济,可能不利于商标权人主张损害赔偿,转引“第七十四条”更加准确。
十、关于本法的施行时间
建议:
修改为“本法自XXXX年X月X日起施行”。
理由:
本文开篇提及,此次征求意见稿可谓“我国1982年颁布《商标法》以来的最大规模修改”,如国家知识产权局“说明”所述:征求意见稿为10章101条,其中,新增23条,从现有条文中拆分形成新条文6条,实质修改条文45条,基本维持现有法条内容27条。因此,征求意见稿总计变化的条文比现行法全文条数还多出一条,“最大规模修改”实至名归。
根据国家工商行政管理总局法规司发布的《修订、修改决定、修正案——法律修改的三种形式》一文,此次征求意见稿修改比例之大、涉及篇章结构修改之多,显然属于“修订”,从此次征求意见稿的全称也可得出该结论——商标法“修订草案”,而非商标法“修正案草案”。
近几年的立法例可观察《反不正当竞争法》:2017年,反法经修订,最后一条的施行时间由“1993年12月1日”改为“2018年1月1日”;而2019年,反法经修改,被修改的条款自公布之日起施行,但最后一条记载的施行时间仍是“2018年1月1日”——这就能很好地说明“修订”和“修改”对法律文本最后一条的影响。
总之,既然是修订,整部法律的施行时间就需要重新规定,征求意见稿最后一条不宜保持原有表述。
作者:张校铨
编辑:Sharon


