李臻 | “使用环境特征”下本质主义与外观主义之平衡
【摘要】
本文针对专利制度中的本质主义与外观主义展开,本质主义是从专利的本质技术出发考虑对其进行保护,而外观主义强调专利文字外观对保护范围的限定。在专利制度中,不断出现的各种限定性特征概念背后都体现了本质主义与外观主义的博弈。
本文选取了“使用环境特征”这一概念,从其法律渊源和具体使用案例出发,对背后的本质主义与外观主义体现进行讨论,并由此延伸到整个专利制度之中。在专利制度的发展历史和专利保护流程的“四象限”中,无不展现出本质主义和外观主义的意义,二者的平衡共同体现了专利法“公开换保护”的根本价值。
【关键词】
专利制度;使用环境特征;外观主义;本质主义
目次
一、本质主义与外观主义在专利制度中的体现与运用
二、从“使用环境出发”——司法实践中的本质主义与外观主义
(一)“使用环境特征”的判例来源
(二)后换档器支架案分析
(三)“使用环境特征”语境下本质主义与外观主义之平衡
三、专利制度中的本质主义与外观主义
(一)专利制度发展过程中的专利保护形式变迁
(二)从发明创造“四象限”出发——外观主义与本质主义在各环节中的体现
四、结语
一、本质主义与外观主义在专利制度中的体现与运用
作为专利申请材料中最重要的部分,权利要求是“请求保护”的技术方案,是专利法中“公开换保护”的核心体现之一。尤其是在专利侵权纠纷之中,权利要求往往成为双方对抗的“主要战场”,法院判决中的争议焦点通常也是基于对权利要求的不同解读而出现的。出现在权利要求中的最普通的字句,也可能会产生额外的意义,成为双方争辩的重点。
因此,在权利要求的撰写过程中,特别是在“布局四意识”[1]的指导下,清晰、详细、完备的撰写模式可以帮助专利权人更好地主张权利范围,也有利于法院在专利侵权案件中更好地作出判决。
在权利要求中出现的字句均对其限定的保护范围作出贡献,是对核心技术方案的实质性体现。按照理想的权利要求撰写模式,所有的专利人都能够对自己想要保护的技术方案进行最接近本质的凝练表达,权利要求包含的全部内容即为专利所主张的保护范围,相反,没有出现在权利要求内容中的部分即被排除在保护范围之外,比如“捐献原则”的应用。在这样的理想模式下,只需严格比对被控产品的技术特征和涉案专利的权利要求内容,关于专利侵权的纠纷都容易得到解决,法院也能够轻松作出公正合理的裁判。
然而,理想并不会那么容易实现。作为一种主观性极强的表达方式,权利要求本身虽有一套基础的撰写格式与要求约束着撰写过程,但仍然难以解决可能出现的所有撰写问题。“语言是误会的根源”,权利要求的语言作为对请求保护方案的“翻译”,本身就不可能是确定无疑的,不同人对同一套技术方案不可能撰写完全一样的权利要求。语言本身的模糊性限制了理想状态下权利要求的完美表达。
同时,专利撰写水平的参差也导致大量专利在撰写的过程中存在瑕疵,无法很好地起到对核心技术方案的保护作用。专利制度在我国发展较晚,相关实务经验单薄,行业整体还处于成长阶段,不论发明人是选择自己撰写,还是委托专利代理机构代理,最后提交甚至授权的权利要求文本都多多少少存在着不缜密、不完善的地方。
《专利法》自1984年3月12日颁布至今不到四十年的时间,对于权利要求撰写的规范要求同样也在不断的完善改进之中。比如本文将要讨论的“使用环境特征”,其概念首先在司法判例中出现,2016年才第一次出现在专利司法解释之中,并被司法实践广泛接受。制度的不断完善也就说明制度还存在着诸多缺陷,哪怕是专业的从业人员也不能完全规避这些缺陷与问题。总的来说,语言本身的模糊性、专利撰写水平的参差不齐、以及权利要求撰写规范的不完善共同导致了诸多专利侵权纠纷的产生。
因此,在面对专利侵权案件时,如何对这类有瑕疵的权利要求文字进行解读显得尤为重要。对于严格按照权利要求的文字对保护范围进行限定的方式,本文称之为外观主义下的权利要求解读;对于不囿于权利要求的文字本身,注重综合整体专利发明构思与实质技术核心从而进行保护范围考量的方式,本文称之为本质主义下的权利要求解读。
在司法实践中,从外观主义和本质主义出发作出判决的案例都不在少数,并且从各自的立场出发,这两种不同的“主义”都有其价值与作用,也都存在不足。本文想要探讨的,即为外观主义与本质主义在专利制度中的体现与运用,以及各自背后的价值取向,并思考未来各原理在专利侵权纠纷案件裁决中的适用方向。
为了使讨论过程更加具体、更贴近司法实践,本文选择了“使用环境特征”这个概念,结合具体案例,对外观主义与本质主义进行较为深入的分析。
二、从“使用环境出发”——司法实践中的本质主义与外观主义
“使用环境特征”并非专利法中的原生概念,而是同“功能性特征”等一样,近年来才正式出现在司法解释之中。“使用环境特征”概念最早出自最高人民法院(2012)民提字第1号民事判决书(株式会社岛野诉宁波日聘工贸有限公司侵害发明专利权纠纷案,后称“后换档器支架案”)中,在至今不过十年的时间内广泛运用于司法实践之中,足见其重要性。
从“使用环境特征”的来源来看,其本身表现出本质主义的特征,而在表现形式上又没有完全与外观主义割裂开来,对“使用环境特征”的讨论对于我们理解本质主义与外观主义的价值取向很有帮助。
(一)“使用环境特征”的判例来源
“使用环境特征”并非出自《专利法》本身,从时间上看,其第一次出现在司法实践中,已经是《专利法》首次颁布近三十年后的“后换档器支架案”终审判决书中,在下一个部分我们也会对该案件相关事实进行分析。此后北京市高级人民法院发布了《专利侵权判定指南(2013)》(后称《指南(2013)》),对“使用环境特征”的含义和侵权构成条件做出了解释。这样的顺序说明“使用环境特征”并非是直接从立法角度出发对现行法的完善,而更多是问题导向推动下司法实践的产物。2016年颁布的《最高人民法院关于审理侵犯专利权纠纷案件应用法律若干问题的解释(二)》(后称《解释(二)》)标志着“使用环境特征”正式进入全国性法律规范文件。一年之后,北京高级人民法院再次发布《专利侵权判定指南(2017)》(后称《指南(2017)》),进一步细化了“使用环境特征”在专利侵权判定中的应用,具体的规定内容如下:
其中,最早的《指南(2013)》里,第22条对“使用环境特征”作出定义,确认了其对专利保护范围的限定租用;第23条从专利侵权角度出发,阐明了被控侵权产品只要可以被用于所述环境即认为侵权成立。
《解释(二)》第9条从反面对不构成侵权时的情况作出了说明,即被控侵权产品不能用于该特定的使用环境中。
在《指南(2017)》中,第24条进一步将“使用环境特征”限定为“从权利要求中用来描述发明和实用新型所使用的背景或者条件且与该计方案存在连接和配合关系的特征”,规定了被诉侵权技术方案的所述环境适用情况对专利侵权成立与否的影响。第25条认为主题名称所含的与“使用环境特征”类似的“应用领域、用途”等技术内容,对权利要求所要保护技术方案产生影响的,则该技术内容对权利要求保护具有限定作用。
依据以上法律规范性文件,我国专利法体系认为写入权利要求的“使用环境特征”属于“必要技术特征”,对保护范围有实在的限定作用。从这个角度来看,上述规定似乎颇有“外观主义”的意味,即不考虑所述“使用环境特征”是否真为专利必不可少之核心技术特征,而依据表面的文字表达赋予其“必要技术特征”的重要地位。
但技术特征一定要对应相应的技术效果,而使用环境本身并不一定成为技术特征,只有具有特征性技术效果的使用环境才是“使用环境特征”,才能在该条的内容中与“必要技术特征”划等号。比如对于衣服上的纽扣,其本身通过与扣洞的配合起到连接作用,但如果只有一边的纽扣而没有对应的扣洞,则纽扣充其量只起到装饰效果,不属于“技术特征”的范围。
因此,当考虑某一使用环境叙述从本质上看是否为“使用环境特征”时,需要根据上下文来理解该部分描述使用环境的本质作用,不能拆分开来单独断句分析。
但同时,“使用环境特征”在侵权诉讼判定时的运用又显现出“本质主义”的特点。如《指南(2017)》第24条,对被控侵权产品的侵权满足条件的要求并不严格,只要能应用于该使用环境之中即认为构成侵权。
从专利侵权的“全面覆盖”原理来考虑,在对涉案专利与被控产品的对比过程中,被控产品需要全面覆盖权利要求才构成专利侵权,而此时的使用环境虽是必要技术特征,却不需要被控产品一定使用该特征。当被诉产品把环境特征拿掉,但并没有对专利技术方案本身进行实质性改进的时候,仅以被控产品技术方案缺少该使用环境特征为理由进行抗辩是不被接受的。只要被诉产品可以用于该使用环境中,就认为被诉产品中包含了该使用环境特征,也即形成专利侵权所需的“全面覆盖”要求。这样的思路规避了仅从纸面文义出发对专利的保护不当,符合本质主义的思路。
综合来看,上述规范性法律文件中已经对使用环境特征的概念与限定作用进行了比较全面的解读与指导,接下来的部分将对被称为“使用环境特征第一案”的“后换档器支架案”进行讨论,从涉案专利权利要求的撰写、专利审查的经过以及各级诉讼判决结果中的相关法律概念与法律事实出发,进一步阐明“使用环境特征”的概念与适用范围,并对其中本质主义与外观主义的体现加以分析。
(二)后换档器支架案分析
01案件事实及审判程序概要
在司法实践中,“使用环境特征”在2012年最高院对“后换档器支架案”的终审判决书中才首次出现,并作为裁判依据被详细讨论。
该案件所涉专利为“后换档器支架”,授权公告号为CN1095781C。株式会社岛野于2004年8月27日将日聘公司诉至宁波市中级人民法院,认为其生产销售的RD-HG-30A、RD-HG-40A型自行车后拨链器侵犯了株式会社岛野的上述专利权,请求人民法院判令其停止制造和销售侵权产品;立即销毁所有剩余侵权产品、侵权产品宣传资料以及制造侵权产品的专用模具,并删除互联网上有关侵权产品的广告;赔偿株式会社岛野经济损失30万元。
日聘公司辩称该专利保护的是改进的车架后叉端、后拨链器及其装配方案。被诉侵权产品不涉及自行车车架,而可以自由装配在各种形式和结构的常规自行车上,故侵权行为不成立。
一审法院认为被诉侵权的诉请不成立,于2005年3月15日作出初审民事判决,驳回了株式会社岛野的诉讼请求。株式会社岛野不服一审判决,向浙江省高级人民法院提出上诉。二审法院认为一审判决认定事实清楚,使用法律正确,于2005年10月28日二审判决,驳回上诉,维持原判。株式会社岛野不服二审判决,向最高人民法院申请再审。最高院于2005年10月28日作出民事裁定,指令浙江省高级人民法院再审。浙江省高级人民法院于2010年8月26日作出再审民事判决,维持该院前二审民事判决的结论。株式会社岛野仍不服再审判决,再向最高人民法院申请再审。最高院于2012年12月11日作出终审判决,撤销之前的一审、二审和再审判决,认定本案被诉侵权产品落入涉案专利保护范围,对株式会社岛野的诉讼请求予以支持。
本案审判程序复杂,前后历经八年时间,株式会社岛野多次上诉,指导最高院的终审才对株式会社岛野的诉讼请求予以支持,应该说,岛野公司的坚持也是本案最终得以翻案的重要原因。最高院的终审判决书后来也刊登到《最高人民法院公报》2014年第1期(总第207期)上,足以说明其参考指导价值。
本案的一个重要争议焦点,即“使用环境特征”对于权利要求保护范围的限定程度,对案情的梳理和最高院判决书的分析有助于我们更好地理解“使用环境特征”的含义与价值。
02涉案专利相关情况
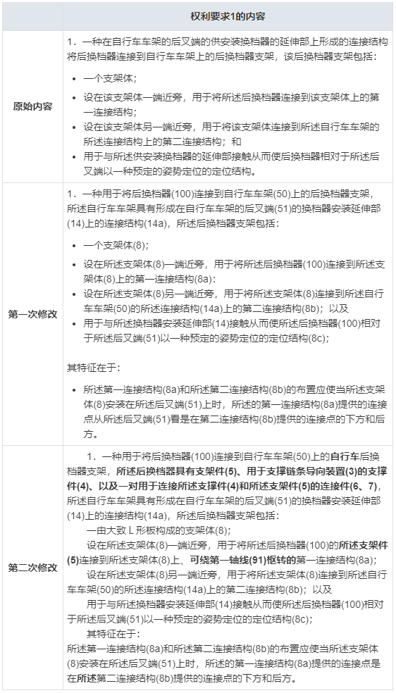
首先还是回到专利本身上来,涉案专利名称为“后换档器支架”,授权公告日为2002年12月11日,在审理期间处于有效状态,其权利要求内容如下[5]:
权利要求作为确定专利保护范围的直接依据,在专利侵权纠纷案件中始终是被关注的焦点。阅读该涉案专利的权利要求内容,能够基本清楚地了解该专利的技术特征,但是在具体的文字工作上,此篇权利要求还是有一定的瑕疵存在。
在描述支架体形状时,权利要求中采用了“大致L形板”的描述,但是根据说明书附图,该支架体张开角度大于90°,而“L形板”的描述本身没有对张开角度进行明确限定,那么设计成张开角度小于90°的支架体会落入权利要求的保护范围吗?这是由于语言的模糊不当造成的问题,虽然没有对本案案情造成直接影响,但仍值得我们注意。
除此之外,权利要求中显示出的各部件编号也比较混乱,无法使人在阅读的过程中通过编号的指引清晰地认识产品结构特征。
一方面,编号顺序与“点名连接”的叙写方式、功能部分的排列都不匹配,如权利要求1中将后换档器命名为100,自行车车架命名为50,而最重要的本体换挡器命名为8,难以让人明白结构之间的联系。
另一方面,对二级构件的命名方式也不统一。比如自行车支架件5的二级构件自行车车架和后叉端分别命名为50、51,而支架体8的二级结构,第一连接结构、第二连接结构、定位结构分别被命名为8a、8b、8c。编号方式的混乱也造成了阅读过程中的不便。
当然,该权利要求撰写过程的最主要问题,也即本案多次审理过程的关注焦点,是权利要求1中引入了除专利产品本体以外的使用环境结构。根据审查历史档案,在专利实审阶段根据审查意见进行了两次修改以后的内容。根据最高院终审判决书中的仔细比对,对于权利要求1,两次修改与最后授权的内容对比如下[6]:
阅读之后不难发现,最终授权的权利要求1内容与原始专利文件中权利要求1的内容差别较大,整体来看,似乎细化详尽了许多。针对原始权利要求内容,审查意见认为现有技术已公开了一种将自行车后拨链器安装于自行车后叉端的自行车后拨链器安装支架,权利要求1不具备新颖性。
因此在第一次修改后,权利要求1增加了“所述自行车车架具有形成在自行车车架的后叉端(51)的换档器安装延伸部(14)上的连接结构(14a)”的内容,限定了自行车车架的结构,而在被第二次审查意见认为权利要求内容依旧被现有技术公开后的第二次修改中,株式会社岛野更是进一步对后换档器和自行车车架的结构、后换档器支架与二者的连接方式都做了详细的限定。
为了使专利顺利获得授权,不难理解株式会社岛野主动对权利要求内容限缩的做法。对该专利而言,国家知识产权局在实审过程中过于挑剔,专利权人在对专利进行修改时也难以一蹴而就,在缺乏“便于维权意识”下,更没有考虑大幅度改写权利要求内容可能引起的维权不便的后果,二者共同导致了被授权文本的形成,以致在后续的维权过程中,日聘公司方也抓住了此修改过程进行抗辩,并且在最高法终审之前都获得胜诉。
03案件审理过程的争点聚焦
在处于审判程序之中时,面对的是已获得授权的专利文件,此时再苛责专利撰写技巧并无意义,重要的是衡量这些撰写瑕疵与从原理出发的专利保护孰轻孰重。显然,不同的法院面对此问题时思考的方式与角度是不同的
根据该案的诉讼过程,不难看出,从宁波中院的一审到最高法院终审的一锤定音, “使用环境特征”始终是绕不开的争议焦点。诉辩双方还没有“使用环境特征”的概念,而是用“安装特征”来代指专利权利要求中除去后换档器支架的本体结构特征以外其他部分,如“自行车车架”的特征。最高院根据这种特征的属性和其与本体的关系,将之命名为“使用环境特征”,自此,该概念才在司法实践中渐渐应用开来。也正因此,本案被称作“使用环境特征第一案”,对该案的全方位分析有助于我们更好地把握“使用环境特征”的意义与价值,并从中窥析本质主义与外观主义的平衡。
04案件事实与裁判要旨分析
在一审法院进行判决时,宁波中院直接通过“必要技术特征”作为标准对除本体结构以外的权利要求内容进行考察。法院认为,该专利中的本体结构与自行车车架机构都对权利要求的限定范围有约束力,株式会社岛野针对审查意见的修改行为更证明了这一点,这些技术特征一起组成一个完整的技术方案,法院在确定保护范围时必须严格按照权利要求,不得任意限制或扩大保护范围;专利权人也不能在申请专利时为了获得专利权而缩小保护范围,获得专利后又作出相反的解释。基于这样的禁止反悔原则考虑,一审法院认可自行车车架结构的必要特征地位。
然而在面对被控产品时,由于没有直面权利要求的文字约束,被告可以对专利的使用环境作出任意解释,就像该案中日聘公司不断强调的一样,被控产品根本不涉及什么自行车车架,使用者可以根据自己的意愿将其安装到任何地方,显然也就不能断定其需要和涉案专利所中的使用环境。一审法院接受了这样的观点,也认为被控侵权产品是否构成侵权的比对条件尚不具备,株式会社岛野的诉请不成立。
姑且不论被控产品与涉案专利公开的技术究竟是什么样的关系,一审法院这样的判决思路是值得商榷的。
在专利侵权诉讼中,涉案专利被公开的权利要求书严格限制,其一举一动都必须符合权利要求的规范言语,而对于被控侵权方来说,这样的客观限制并不存在,可以说,双方在天平两侧的原始地位并不平等。当然,对于传统的产品类专利来说,将被控产品进行技术拆解就可以得到与权利要求内容具有同等对抗性的技术说明,两者对比便可以比较清晰地确定技术特征的异同之处。但本案特殊之处在于,涉案专利中引入了“使用环境特征”这样的非本体结构特征,其与技术本体部件可以完全独立存在,比如涉案专利中的后换档器支架并不必与自行车车架捆绑售卖。
这种情况下,对于被控产品该部分特征的把握就不能只停留在本体构件表面了。法院应该对被控产品的该特征在实际中运用的情况进行了解,比如咨询自行车专卖店、自行车爱好者、行业协会等相关公众。如果仅凭被告的口头抗辩,而不采纳相关证据作出评估,显然是有失公正的。
浙江高院二审中用“安装特征”对自行车车架等非本体结构进行了概括,在主要观点上基本延承了一审法院的意见。二审法院认为,被控产品虽具备了专利的结构特征,但该被控产品也可以按专利权利要求限定外的其他方式进行安装,故被上诉人的行为不构成专利侵权。同样地,二审法院也和一审法院陷入了同样的误区,即过于倚重被上诉人对被控产品的外部行为的解释,而忽略了事实中被控产品实际的使用方式。
浙江高院再审时似乎意识到了这一点,虽然在说理时采用了同前两次判决类似的语句,但更进一步提到了日聘公司在法庭演示的通过增加垫圈方式安装被控产品的过程。这说明浙江高院意识到需要通过实际中的运用情况来确定被控产品的具体情况,但受到之前判决的影响,仍然把日聘公司自己未实施安装行为作为裁判依据。
日聘公司作为该自行车配件的生产厂商,本身就只生产相关配件,即使在现实生活中其他人直接将被控产品与自行车车架连接在一起使用,按照这样的裁判依据,日聘公司也可以以非本人安装为理由进行推脱,这样一来,哪怕是使用涉案专利生产的自行车和运用被控产品组装的自行车一摸一样,也无法判定专利侵权行为成立。
直到最高院的终审环节,“使用环境特征”的概念才被正式提出。最高院认为,凡是写入权利要求的技术特征,包括使用环境特征,都对专利保护范围具有限定作用,在确定专利保护范围时须加以考虑。但使用环境特征对于保护范围的限定作用需要根据个案进行单独考察。同时,最高院在对被控产品的“使用环境”进行考察时,认为被告当庭展示的被控产品安装方法并非通常的工业化生产方式,将被控产品安装与涉案专利所述的使用环境之中,是被控产品唯一合理的商业用途,进而认定被控产品具备该使用环境特征。
这样的认定方式显然比一审法院和二审法院从被告实施行为出发的判断方式更贴近实际,更为合理。可以说,最高院在此案中的贡献,并不仅仅是创造了“使用环境特征”的概念,同时也规范了“使用环境特征”保护范围的限定作用,以及判断被控产品是否使用该“使用环境”的具体方法,形成了一套较为完备的解决同类专利侵权问题的审理思路。
当然,最高院的判决中也还是存在一些可以探讨的地方,比如其认为“凡是写入权利要求的技术特征,均应理解为专利技术方案不可缺少的必要技术特征,对专利保护范围具有限定作用,在确定专利保护范围时必须加以考虑”。这种说法未免过于绝对,一般来说,权利要求内容对专利保护的限定作用是没有争议的,但是此“不可缺少的必要技术特征”之表达也许并没有那么绝对。
就以在判决书中写道的“使用环境特征”的限定作用为例,在一般情况下,如果被控产品可以用于涉案专利所述的“使用环境”之中,而非必然用于该“使用环境之中”,便认定其具有该使用环境特征,此时的使用环境并非绝对的“不可缺少”,也就与上面的绝对性表达不符了。但是从整体上看,此案中最高院最初的判决依旧具有非常积极的意义,值得我们好好揣摩。
纵观案件的全过程,有一个不能被忽视的环节,即专利权人在专利申请时,收到审查意见后对权利要求进行实质性修改的行为。正是在对专利权利要求的修改过程中,专利权人将“使用环境”的部分添加了进去,通过增加似乎无关痛痒的“使用环境特征”的方式换取专利授权[7]。而被告正是抓住了专利权人在修改过程中的具体修改内容进行抗辩,在一审、二审和再审中都获得胜诉。
这也提醒我们面对审查意见时,若要对专利权利要求进行修改,一定需要谨慎再谨慎,充分考虑到“公开换保护”的基本原理,牢记布局四意识,充分利用好专利制度这项武器维护自己的权益。
(三)“使用环境特征”语境下本质主义与外观主义之平衡
从“后换档器支架案”的结果来看,最高院利用了“使用环境特征”的概念,从案件事实出发,在认定被控产品必须使用该“使用环境”的基础上,判决侵权行为成立。可以说,这样的判决结果完全符合本质主义的考量,以被控产品的实际技术使用情况为准,不囿于专利权利要求的纸面内容与被告对侵权产品的自述,做出了更符合专利法根本价值追求的判决。
然而,如果仅从北高院发布的指南和最高院发布的解释来看,“写入权利要求的使用环境特征属于必要技术特征”的说法,似乎更像是从外观主义立场下的观点。外观主义强调对权利要求“外观”的遵从,强调严格遵循权利要求所述内容的本身指引进行判断,从专利的“公开换保护”来看,公开的内容须与保护的内容紧密关联,这种确定性不仅对专利权人自己很重要,对相关公众的公示效果来说也同样不可忽视。
然而在“后换档器支架案”中,自行车车架的使用环境并非该专利本体部件的必须部分,从本质上来讲并不会对专利产品本身的技术产生影响。在外观主义的基础上,对“使用环境特征”的过度强调并无利于对专利及其背后核心技术的保护。而正如其在司法实践中体现的一样,“使用环境特征”的保护作用往往是通过它对被控产品的限定体现出来的,这种限定则是基于本质主义的立场。通过实际考虑被控产品是否需要用到该使用环境,且一般情况下,只要求被控产品可以用于该使用环境,侵权行为就认为成立。总的来说,“使用环境特征”的相关解释与规定,包括其在司法实践中的运用,都更偏重从本质主义的角度对专利进行保护。
试想一下,在“多余指定原则”盛行的时代,同样面对此案,也许法官就能直接适用该原则进行裁判,达到相同的判决效果,而不必创造出“使用环境特征”这样的概念。“多余指定原则”有其特定的历史背景,在专利撰写水平普遍偏低,专利相关制度尚不完善的年代,这种从本质主义出发产生的原则确实对于专利侵权案件中追求司法公正的目标具有很大意义。但随着专利制度的不断完善,专利行业的规范性已经提高了许多,再加上专利数量的迅猛增长、相关公众对专利文件确定性的需要等诸多因素叠加,“多余指定原则”随之退出历史舞台,外观主义初露头角。
尽管“多余指定原则”已成为历史,但需要运用“多余指定原则”来解决的问题还依旧存在,尤其是在专利撰写形式还并没有形成统一、完善的规范,专利撰写水平仍然参差不齐的情况下。面对专利的撰写瑕疵以及权利要求表达与发明构思的偏移,抛弃“多余指定原则”这一“本质主义利器”后,我国的专利制度采取了打补丁的方式来填补漏洞。
一方面,出现了诸如“功能性特征”、“封闭式组合物权利要求”等对某些专利撰写方式的特别代称,从原则指导的角度提醒专利撰写人要避免这样缺陷性的写法出现,但这些均属于外观主义的产物。
另一方面,“使用环境特征”、“等同原则”等限定方式,在司法实践中更注重对实际情况的考虑,属于本质主义的产物。二者从正反两面出发,共同解决专利实践中遇到的问题,更好地发挥专利制度的作用,体现专利法“公开换保护”的基本价值取向。
“使用环境特征”的限定并没有改变专利制度中的基本运行原则,比如侵权判定的全面覆盖原则和等同原则,反而是为了填补这些上位原则在运用时的缺陷才出现的,颇有“戴着镣铐跳舞”的意思。
在专利制度发展的过程中,不断有新的概念与原则被提出,但所有的概念与原则,都是为了专利法更好地建构与运行,他们就像放置在天平两端的砝码,维持着“公开换保护”的平衡。外观主义的公示规范价值和本质主义的个案正义追求在天平的两端彼此牵制,对于这种平衡的关系,重要的并不是分出孰轻孰重,而是思考清楚两边代表的价值倾向,把握住专利制度的根本目的,将这种平衡更好地维持下去。
三、专利制度中的本质主义与外观主义
(一)专利制度发展过程中的专利保护形式变迁
前述讨论都是基于现代专利制度的基础之上,但专利制度并非在刚诞生时就形成其完备的概念架构与制度体系,在最早期时,甚至连说明书都没有,法官需要自己根据专利产品和技术方案进行总结概括,并和被控侵权的产品和技术方案进行对比。在这个过程中,发明人需要做的就只有提供自己的产品和技术方案,专利权的实际保护边界完全由法官确定,这样的方式给予了法官很大的自由裁量权[8]。
这种保护方式充分尊重了发明专利的实质特征,然而法官毕竟不是专业技术人员,很多时候并不能直观清晰地看出相关产品的核心技术特征,在进行侵权判定时,并不能作出令当事人满意的判决,也不符合社会对法律公平公正的期待。因此,为了帮助法官和社会公众了解专利产品的技术内容,同时也明确自己想要对哪些技术内容进行保护,专利说明书和权利要求书应运而生。
权利要求的英文表达为“claim”,原意为声称、主张,可以看出权利要求最初并不是法官加到申请人身上的强制格式措施,而是申请人自己主动为之的主张行为。发明人将自己的发明技术充分公开,并提前在权利要求中对保护范围加以限定,法官只需根据权利要求的限定进行保护即可。
可以说,发明人是自己权利要求撰写体的创造者。不管是撰写的思路布局,还是遣词造句,不同专利申请人间差异巨大。随着专利制度的快速发展,申请专利的数量不断攀升,专利纠纷案件也越来越多。权利要求个性化撰写的弊端也随之显现,文书上的巨大差异不利于对专利进行统一标准管理。对专利文件,特别是权利要求部分格式的不断规范,象征着早期专利制度一步步走向现代专利法意义上的专利制度。在这种不断规范与统一的过程中,外观主义的观点逐渐被现代专利制度接纳并采用。
而由于语言天生的模糊性与不确定性,有关权利要求的撰写规范哪怕再严格再完备,也仍然会出现发明人认为的本质技术特征和法官看到的外观技术特征错位的情况。要尽量避免这种错位情况的出现,就要求法官在进行判决时,不能仅仅依靠对权利要求的外观解读,同时要兼顾对发明技术本质特征的把握;在考虑权利要求时不应对其中的所有字句都进行压迫式的解读,随意肢解权利要求的用语,将其进行标签化比对。
权利要求中的所有叙述本质上都是发明人真实意思的直接表达,与个人的表达习惯密切相关,诸如像封闭式组合物、功能性特征和使用环境这样的表达很多时候都不是撰写人的刻意为之。从专利制度发展过程来看,权利要求本应是专利人对自己请求保护范围的主张,是辅助法官作出判断的工具,而在现代专利制度中,在很多时候权利要求反而成了法官判决的几乎唯一参照,而不再把对专利本身的实质性考察作为必要项进行。
当然,考虑到专利数量的迅速增长下对司法效率的保证,专利法框架结构的搭建可以更好地契合现实需求,方便司法实践应用。并且随着科学技术的快速发展,申请专利所涉及的知识与技术越来越趋向专业化,许多高精尖领域的技术内容艰深晦涩,很难为非专业人士所理解,严谨规范的专利制度有利于法官对涉及这类高端技术的专利侵权纠纷案件进行裁判。但因此反过来牺牲对专利实质技术贡献与发明构思的保护,这本身又违背了专利法的初衷。
并且,如果对于专利权利要求的限制过于严苛,将其所有的语言片段都认定为某种技术特征,也达不到产生良好社会效果的司法目的,因为在这样的标准下,只要对现有专利进行轻微修改,如去掉使用环境特征,增加某不必要部分以破坏封闭式组合物结构等行为,就能轻易逃出专利法的规范范围。
总的来说,在专利制度的发展过程中,实质主义在最初为法官所采用。但随着专利制度的快速发展,出于效率与规范性等多方面考虑,外观主义逐渐在专利制度中蔓延开来,并已经具有举足轻重的地位,颇有盖过实质主义的势头。
从专利法的初衷与价值来看,本质主义的观点在任何时候都是不能为我们完全抛弃的,法官在对专利进行解读时,应该寻找符合整个发明贡献的核心,并尽量给出一个合理公平的解释。要做到对本质主义和外观主义的兼顾并不容易,但向此进发的目标不能改变。
(二)从发明创造“四象限”出发——外观主义与本质主义在各环节中的体现
所谓发明创造四现象,即创新研发、专利申请、专利审查和法律保护四个阶段,是专利制度的四个基本环节,可以说覆盖了一项专利从“出生”(发明技术诞生)到“死亡”(保护期限届满)的全部过程。
在每一个环节中,本质主义与外观主义都发挥着自己的价值与作用,互相牵制达到平衡,而在当下的专利制度实践中,每个环节又都或多或少存在着问题与争议,下面将从制度与原理的角度对每一个“象限”进行分析与讨论。
第一象限 创新研发阶段
首先,在创新研发阶段中,发明人的主要任务就是提出自己具有创造性的发明构思,并成功将其转化到实际运用之中。该部分的两个关键即为提出发明构思,和转化为实际应用,后者为实操性技术问题,需要发明人通过自己的知识和技能去解决,而前者在专利法上更具意义,是一项发明创造价值的根本来源。
创造性是专利制度中对新专利考察的最重要指标,在后续的专利审查、无效程序等过程中发挥着重要作用。创造性本身是从实质主义的角度出发而言的,若一项新专利相较于旧专利并没有实质性的改变,则认为其不具有创造性。
这就要求发明人在进行发明创造时,不仅要对自己的发明技术有清晰明了的认识与应用,同时也要对在先专利中的技术内容,特别是其实质性技术特征非常清楚,以确保自己的发明创造相较于之具有创造性,能够获得专利制度的保护。因此,在这一阶段中,实质主义是发明人在进行发明创造时考虑的重点。
第二象限 专利申请阶段
在专利申请阶段,发明人或者说专利申请人需要根据已经完成的发明创造,进行专利文书部分尤其是权利要求的撰写。在撰写过程中,格式性要求限定了权利要求的外观必须具备一定的规范条件,“合理命名、虚实适当、点名连接、加减检验”这十六字诀体现的就是最典型的权利要求撰写规范。这种规范的要求更多是从外观主义的角度出发,为了提高专利制度的运行效率而作,也帮助专利人更好地总结发明创造的技术特征,并规范完整地表达于权利要求之中。
这样看来,外观主义指导下的专利撰写方式并无不妥,并且还能够起到较好的示范规制作用,有利于专利制度的完善与专利行业整体水平的提升。当专利撰写格式偏离统一的撰写规范时,一篇具有诸多撰写瑕疵的权利要求很可能被法院认为是撰写能力低下的体现,若法院对这样的专利权利要求作出保护性判决,可能造成不良的社会引导,故不能容忍过多这样的撰写瑕疵。这种规范的偏离不仅仅指对“十六字诀”之框架格式的不符合,在语言细节上的纰漏也属其中。
但需要注意的是,哪怕外部的格式规制再严格再完善,也不可能顺利解决所有专利撰写过程中的语言问题,面对权利要求中出现的模糊的、不清晰的、不规范的语言表达,外观主义的控制显然高过本质主义。虽然现代专利制度也通过使用诸如“使用环境特征”的新概念进行限定,尽量填补裁判过程中本质主义的缺失。然而这种限定仍然停留在语言规范的层面,就规定本身而言,仍然倚重于权利要求的外观解读。
在实际的司法实践过程中,究竟是从专利的本质出发进行比对,还是严格限定于权利要求的语言外观,这很大程度上取决于法官的主观判断,做出的判决也就难以准确预估。
因此,从申请人的角度来看,在这一阶段能做的就只有尽量规避可能出现的撰写瑕疵,避免权利要求的语言被过度解读,即尽量按照外观主义的要求对撰写格式进行调整。但也要保证以本质核心技术的完全表达为根本,不能为了符合外观要求而盲目地自我限缩,损害自身利益。
第三象限 专利审查阶段
在专利审查阶段,相关部门对专利申请书进行形式审查和实质审查,并且根据审查结果给出审查意见,以便申请人有选择地进行相应修改。在对专利制度进行讨论的过程中,该部分往往并不是被探讨最多的,但其背后仍然隐含着诸多值得思考的问题。
形式审查即完全的外观主义下的审查,主要是对专利文件的格式进行审查,标准比较清晰,通常不会对申请人造成困扰,也不会给后续专利流程带来问题。而在实质审查中,审查员通过阅读专利文件、检索现有技术,对专利的新颖性、创造性和实用性进行判断,本质主义和外观主义的纠缠再一次出现了。
在前文讨论的“后换档器支架案”中,株式会社岛野在专利审查阶段根据审查意见两次修改权利要求,添加了使用环境的描述,这也成为了日聘公司在侵权案件中的主要抗辩理由。从某种程度上来说,正是专利审查阶段的不当修改,造成了后续侵权纠纷中株式会社岛野在前几次判决中的败诉。
对于株式会社岛野来说,其问题在于并没有清楚地考虑审查意见的合理性,为了获得专利授权盲目对自己的权利要求进行限缩,对权利要求可能被外观主义解读而造成的损害结果没有合理预知。然而,专利审查部门在这个过程中同样也有较大的责任,根据最高院的终审判决可以得知,涉案专利本身哪怕没有使用环境的限定,也是完全具有专利所需的新颖性、创造性和实用性的,即涉案专利哪怕不进行添加使用环境的修改,也理应获得专利授权。
在该案的实审过程中,审查部门以现有技术已将专利技术公开为理由发布了审查意见,这其实是从外观主义出发,根据“一种将自行车后拨链器安装于自行车后叉端的自行车后拨链器安装支架”的叙述,将专利产品简单化为一种自行车的安装支架,而具有此功能的支架在专利申请前已经存在,审查部门只从作用、效果和用途出发就认为两种技术等同,而没有考虑二者的技术实质并不相同,技术特征也有较大差异。
修改的过程中,申请人并没有对专利本体结构的部分进行太多改变,只是详尽补充了本体结构的使用环境情况,就成功获得了专利授权,修改前后专利的本质特征、技术原理都没有发生改变,这也从侧面说明专利审查部门在实审阶段并未采纳本质主义的观点进行对比,只是简单地对专利外观进行了解读,从而得出专利不具有创造性的结论。
应该说专利审查部门和申请人都没有很好地把握专利制度“公开换保护”的原理,兼顾好本质主义与外观主义的平衡。当下专利侵权纠纷中的很多问题,其实都是专利审查阶段遗留下来的,而如“使用环境特征”等概念的使用,根源也在于实质审查过程中对标准的认识不清。如果能够在审查阶段对专利进行高质量的审核与修改,后续对专利的法律保护也会轻松很多。
审查通过的专利文件是专利保护的重中之重,它是对专利要求保护的权力范围的明确界定、是代表专利技术面向社会相关公众的公示文件、是后续专利纠纷问题解决的根本依据。专利审查阶段直接决定了最终授权的专利文件的外观形态,从而对整个专利制度的运行有着非常重要的作用。专利审查机构面对申请专利文件时的态度很可能影响专利后续得到保护的程度,本质主义与外观主义的平衡同样是摆在专利审查人员面前的难题。
随着专利制度的不断发展,专利申请数量也在不断攀升,出于客观的资源制约以及专利审查的效率考虑,完全实质主义的审查方式并不现实,但完全的外观主义也会造成专利保护阶段的问题丛生,无异于整体效率的提升,因此,总体的平衡依然是我们追求的理想,审查部门要更注重对专利本质技术特征的考虑,申请人要更注重对专利外观格式的符合,双方一起努力,共同达成本质主义于外观主义的平衡。
第四象限 法律保护阶段
最后,法律保护阶段作为专利保护的最后一道屏障,其重要性不言而喻。在这一阶段,司法审判是专利侵权纠纷、权属纠纷等现实问题的重要解决方式。本质主义与外观主义的考量主要出现在侵权纠纷中,被控产品与涉案专利的比对过程通常都展现出本质主义和外观主义的权衡。
在进行专利侵权判定时,全面覆盖原则和等同原则是进行考虑的两个主要根据,全面覆盖原则下的侵权成立条件为要求被控产品包含了专利权利要求中记载的全部技术特征,等同原则下的侵权成立条件为被控产品与涉案专利的技术特征使用基本相同的手段、达到基本相同的功能、产生基本相同的效果,且本领域普通技术人员无需经过创造性劳动就能够联想到。全面覆盖原则在适用时先于等同原则,只有被控产品无法直接全面覆盖权利要求时,才考虑是否能够适用等同原则进行侵权判定。
对应的,全面覆盖原则是从外观主义出发,对被控产品技术特征和专利权利要求的外观进行直接比对,是一种“左手握右手”的比较。等同原则则是从本质主义出发,考虑被控产品所用技术是否实质上与专利权利要求相同,或者只是本领域人员通过简单联想就能得到的区别技术。
在司法实践中,二者都在专利侵权判定中发挥着重要作用,都显示了各自的实用价值。
在专利侵权判定中,外观主义的存在提升了司法审判效率,在有限的司法资源下发挥更大的作用。同时,在外观主义的作用下,司法判决通过其示范参考价值向专利领域相关人员传达了一种规范性倾向,有利于其他专利申请人在后续申请过程中规范写法,更好地保护专利权益。相较之下,本质主义下的专利侵权判决更能够对专利给予充分的保护,使得通过规避设计的被控产品无法获得认可,更好地实现个案正义。二者的兼顾才能最大体现专利法的意义与价值。在当下的司法实践中,外观主义的倾向较本质主义来说明显更甚,对本质主义的关注与应用更应该被重视。
综合前文的叙述,我们不难发现,专利制度仍是一项发展中的制度,随着实践经验的不断积累,专利撰写规范与相应的专利保护制度都在渐进式的完善之中。而在进行专利纠纷,特别是专利侵权案件判决时,所面对的专利文件并不都是当下即时的文件,而是多年以前的专利文件,其遵循的撰写规范和用语标准也是与当时的专利制度相对应的,撰写水平也受限于当时专利领域的整体环境。在对涉及这类专利的案件作出判决时,如果依旧严格按照当下的眼光去审视当时的专利文件,未免对专利人过于严苛。
本文认为,专利文件的授权时间也可以作为影响判决的一个次要因素,对于距离现在时间较长的专利文件,稍微放低对其语言文字的苛责,更注重从实质主义出发对其进行善意解读,少一点外观主义的审视与推测。这样的做法也并不会破坏专利文件与裁判结果的公示效果,而可以更加全面地对专利技术进行保护。在这样的考量下,当下撰写形成的专利文件在将来也能获得完善的保护,这也有利于增强专利人与专利领域对专利保护稳定性的信心。
四、结语
本文讨论的所有内容,甚至于专利制度的所有设计,都逃不开“公开换保护”的基本原理。专利人负责对专利技术内容进行充分公开,国家专利相关部门对专利予以充分保护,二者是相辅相成,互相影响的。之所以要花费大量篇幅讨论本质主义与外观主义这两个虚无缥缈的概念,也是想要强调二者平衡对于专利制度的重要性。
随着技术的发展,不断会有如“使用环境特征”这样新的概念与文字限定方式出现,而无论专利制度的内容怎样改变,其背后体现的价值始终可以归结到本质主义与外观主义两个方向上来。
正如本文不断提到的,二者就像是天平的两端,每当天平有倒向一边的趋势时,就需要向另一边添加砝码,比如“使用环境特征”就是投放在本质主义一边的砝码。随着砝码越添越多,专利制度变得更加复杂化,而无论其怎样变化,只要抓住背后本质主义或外观主义的价值体现,就能很好地把握这些制度与规范的根本目的,也就更能在实践中充分运用这些工具,作出更符合专利法价值与意义的判决。
注释(上下滑动阅览)
【1】 “布局四意识”是指,便于维权意识、层次分明意识、单一主角意识和假想敌人意识。
【2】《专利侵权判定指南(2013)》,北京市高级人民法院2013年10月9日
【3】 《最高人民法院关于审理侵犯专利权纠纷案件应用法律若干问题的解释(二)(2016)》(法释〔2016〕1号)。
【4】《专利侵权判定指南(2013)》,北京市高级人民法院2013年10月9日
【5】CN 1095781C(后换档器支架)。
【6】最高人民法院(2012)民提字第1号(由于国家知识产权局无效文件检索功能暂时关闭,无法查询,此处修改内容为终审判决书中所提)。
【7】这种不断对权利要求进行修改的策略,是为了应对专利审查机关的办案模式,即针对修改后的权利要求,不得径直驳回,而是引出进一步的审查意见。
【8】董涛:《“专利权利要求”起源考》,载专利法研究(2008)第138-154页。
作者:李臻
编辑:Sharon



